|
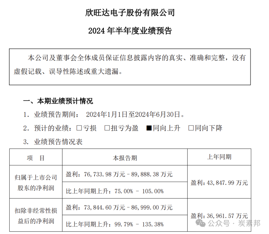
欣旺达,官宣三大动作!时间:2024-07-22 7月15日晚间,欣旺达公告称,预计公司2024年上半年归母净利润为7.67亿~8.99亿元,同比增长75.00%~105.00%;扣非后净利润为7.38亿~8.70亿元,同比增长99.79%~135.38% 详情如下:
同日晚间,欣旺达发布三项投资计划: 一是拟投建越南锂威消费类锂电池工厂项目,投资金额不超过20亿元;欣旺达拟间接设立越南锂威有限公司,并以自有资金投建越南锂威消费类锂电池工厂项目,投资总额不超过20亿元,最终投资金额以项目实际投资为准。 欣旺达公告称,公司本次对外投资有利于优化全球生产布局,符合国际战略规划和长远发展,而越南可以较好地满足建设海外生产基地的需要。 公开资料显示,越南作为新兴市场经济体,近年来承接了较多消费电子产能转移,相关产业链配套不断完善。 欣旺达证券部工作人员回应称,公司此次建厂主要针对海外客户,并且海外建厂的成本较低,也有关税政策的考量。 二是拟收购控股子公司少数股东所持股权提升盈利能力。欣旺达全资子公司深圳市前海弘盛创业投资服务有限公司(以下简称前海弘盛)拟以自有及自筹资金5.3464亿元,收购其控股子公司惠州市盈旺精密技术股份有限公司(以下简称惠州盈旺精密)少数股东持有的30.1266%股权。 惠州盈旺精密专业从事精密结构件的研发、生产和销售,2022年、2023年净利润分别为1.30亿元和1.40亿元。欣旺达公告称,公司收购惠州盈旺精密部分股权将进一步提升盈利能力。 三是成立合伙企业延伸电池产业链。欣旺达全资子公司前海弘盛拟与专业投资机构深圳市德弘联信私募股权基金管理有限公司、山东信华私募基金管理有限公司、滕州市财金产业发展投资合伙企业(有限合伙)签署《合伙协议》,共同投资设立滕州欣旺达新能源基金合伙企业(有限合伙)(以下简称合伙企业)。按照计划,合伙企业认缴出资总额为8亿元,计划将整体不低于70%的金额,投资滕州欣旺达再生资源有限公司(以下简称再生资源公司),其他30%金额可在全国范围内投资新能源电池产业链上下游领域内,具有高成长性的优质未上市公司的股权。 再生资源公司主要从事电池回收项目的运营。欣旺达公告称,公司此次投资与主业协同,有利于加快锂离子电池回收综合利用领域的业务布局,以及产业链拓展,提升综合竞争力。
|

